纽约国际588888线路检测中心
今天是
站群导航
绍兴教育局
绍兴市第一中学
绍兴市阳明中学
绍兴市稽山中学
绍兴市高级中学
越州中学
绍兴市职教中心
绍兴市中等专业学校
绍兴市高等教育网
绍兴市教育教学研究院
绍兴市教育考试网
绍兴市直学校食堂信息公示网
绍兴开放大学
绍兴市永和高级中学
绍兴市特殊教育中心学校
网站首页
纽约国际官网
学院简介
现任领导
名优教师
组织架构
处室联系
校园风光
学院荣誉
历史沿革
楼层分布
交通地图
学校动态
学校新闻
分院新闻
媒体聚焦
学校荣誉
教师荣誉
学生荣誉
分院建设
智能制造学院
艺术设计学院
现代服务学院
数字信息学院
新疆学部
招生就业
招生报名
招生简章
专业介绍
热点问答
校园生活
新生报到
就业信息
专题栏目
示范校建设
一核二翼专题
群众路线活动
旅游职教集团
德育品牌
反邪教专栏
冠状肺炎疫情防控
普法专栏
人才培养方案
跨界融合教学专栏
校务公开
办学规划
公示公告
阳光收费
评职评优
招标公告
质量报告
资源下载
党建工作
党建动态
廉政专栏
亮旗行动
学习资料
组织架构
教育基金
教育基金
您的位置:
首页
>
专题栏目
>
双高专栏
>
高水平专业项目
>
中餐烹饪与营养膳食
>
详细内容
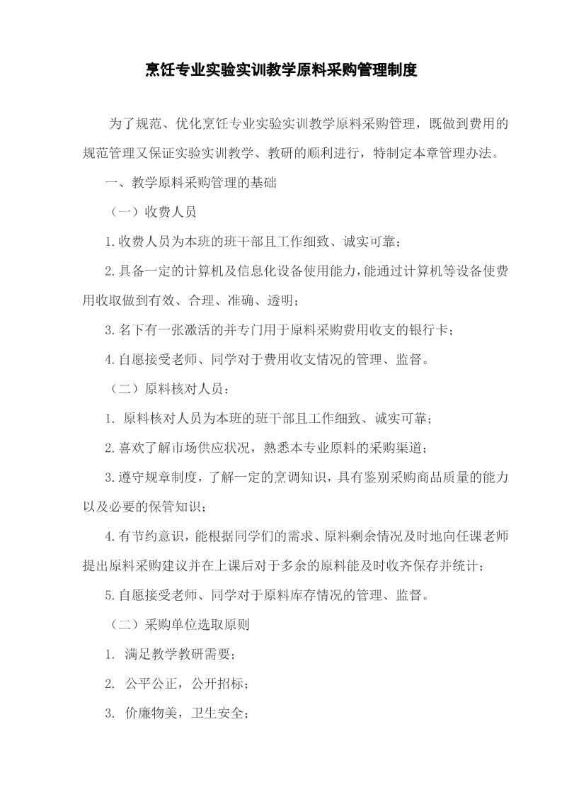
建设产学研四位一体的高水平多功能仿真实训室——更新及完善实训室制度
来源:
作者:
金波
发布时间:2021-11-01 08:53
浏览次数:
次
【字体:
小
大
】
分享到:
【打印正文】
相关内容
×
账号+密码登录
手机+密码登录
手机号码
短信验证码
用户名
密码
验证码
未注册的手机号在初次登录时会自动注册为网站会员。
忘记密码?
登 录
还没有账号?
立即注册
账号+密码登录
手机+密码登录
还没有账号?
立即注册